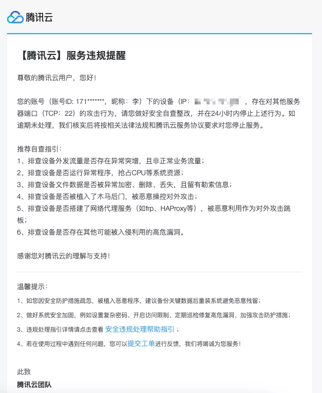
尊敬的腾讯云用户,您好!
您的账号(账号ID: 171*******)下的设备,存在对其他服务器端口(TCP:22)的攻击行为,请您做好安全自查整改,并在24小时内停止上述行为。如逾期未处理,我们核实后将按相关法律法规和腾讯云服务协议要求对您停止服务。
一大早上就收到腾讯云的提醒,说我的云服务器存在攻击他人的风险。好家伙,我这小破服务器还能攻击他人?

然后查看下系统的服务

及CPU利用率

好家伙,这个服务kswapd0占用率这么高,肯定是有问题了!因为我的几个小服务不可能占用这么高,百度一下大概率是中毒了!
备份数据、重装系统、修改密码,一键三连!